Seed to Sprout
Seed to Sprout is a vegan restaurant in Avon-By-The-Sea, New Jersey, known for organic, plant-based meals made from scratch. They were looking for help expanding into multiple locations and building their brand. I worked with them on two projects: rebuilding an online store and designing their first cookbook with a preordering system to support it.

I built the Shopify store from scratch, designed the cookbook with a specialty print designer, then trained their team to operate everything independently.
The Website
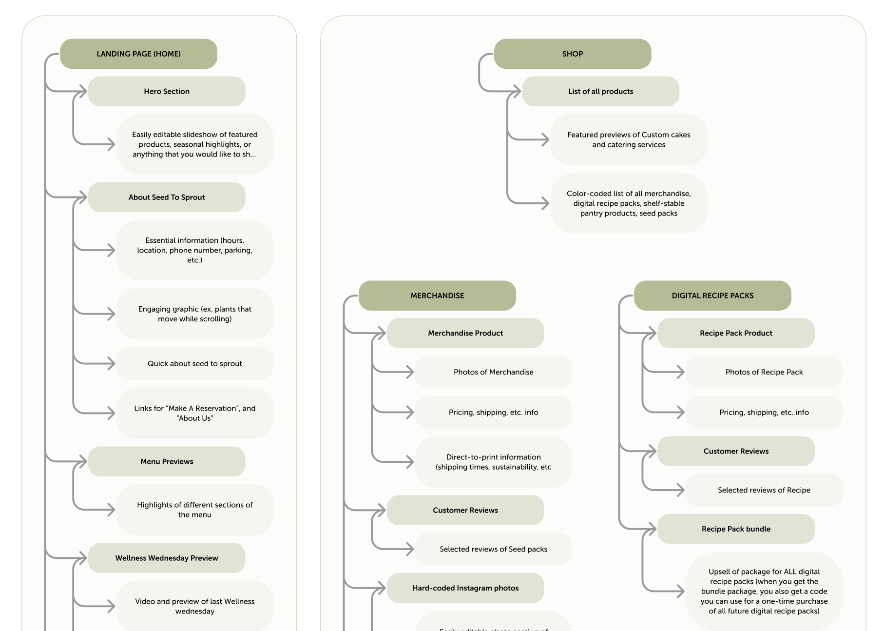
Seed to Sprout had an existing e-commerce build, but it couldn't handle the complexity they needed: different shipping and ordering rules for direct-to-print merchandise, digital recipe packs, shelf-stable products, custom cakes, catering services, and bakery orders—each had different shipping rules, pickup options, and checkout flows. The technical challenge was configuring Shopify to handle different product types through one checkout. Merchandise ships nationally. Shelf-stable products have different rates. Custom cakes require local pickup scheduling. Digital recipes deliver instantly. I configured shipping profiles, pickup calendars, and checkout flows so the system routes each item correctly when customers mix products in one cart.

The website is highlighted by hand-drawn flowers that "grow" as you scroll past the first section of the homepage — as well as doodles, curves, and consistent colors throughout. We designed it together using their brand assets, creating style tiles and mockups for flow and feedback.

The homepage handled restaurant essentials—menu, hours, location, reservations—while surfacing the online store, which organized products by type, each with their own checkout rules. This served restaurant visitors ordering online and online shoppers buying products—one seamless brand experience.
The Cookbook
I brought on a specialty print designer for layout and print specifications while I guided brand consistency and creative direction. Together we created templates for recipe pages with sections for title, cook time, servings, ingredients, step-by-step instructions, and essays. There were also interactive QR codes scattered throughout — videos and lists of products they recommend that are changing — I built and tested these pages before print.

I also had to create a separate track for building out the cookbook ordering flow, coordinating between the printer, the Seed to Sprout team, and Shopify's services.

Training and Documentation
I documented every step of Shopify administration as I built it. The goal was to make myself replaceable through monthly check-ins, changes, issues, and sharing knowledge. I wrote troubleshooting guides for consistent issues. They understood what to fix themselves, how to create events, promotions, and new products, and when to escalate. By the end of our engagement, the Seed to Sprout team could handle operations independently. It even got some props from Guy Fieri.